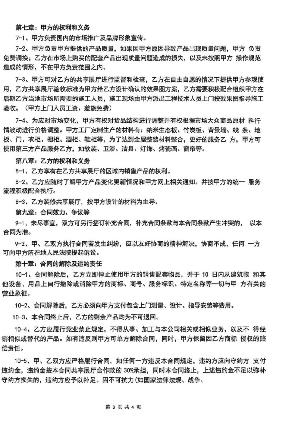
我是陕西省韩城市的一位业主,在2025年11月与“陕西富盛雅庭装饰材料有限公司”(注册地:陕西渭南大荔县)签订了装修合同。现在遭遇了严重的合同纠纷,该公司存在诱导消费、恶意增项、承诺不兑现等问题,恳请平台介入调解。
我的诉求是:要求该公司履行合同承诺,退还我垫付的物流费、上楼费、装修人工费,并明确后续无任何增项,或解除合同并退还已付款项。
事件经过如下:
1. 签约与付款:我在抖音看到其“样板间全屋整装”广告后,与该公司签订合同。目前已累计支付该厂家65000元。签约前该公司承诺700元/平方,测量面积为100㎡,合同款70000元,在此基础上可获得30%的软装补贴,加上量完房后补缴36000元,额外获得10000元软装、电器补贴。
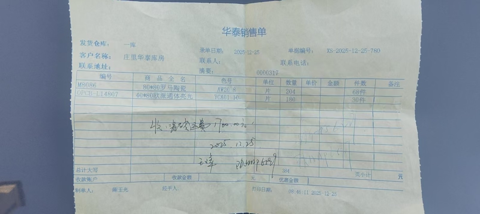
2. 物流费、上楼费、辅材费、施工费垫付:公司要求我先垫付物25003元(具体见转账截屏),收款方为私人或物流公司,对方承诺“完工后统一报销”。目前该厂家答复不能据实报销。
3. 人工费纠纷:签约时承诺“一站式服务”,但施工阶段却告知合同不含人工费,需要我先期支付工人施工费,后期依据转账记录厂家报销。
4. 材料问题:收到的部分板材属于“三无产品”,无生产厂家、无合格证、无环保标识,质量与展厅样品严重不符。
现有证据:
我已整理好所有合同、微信聊天记录、转账截图、物流单据和材料照片,可以随时提供。
麻烦老师帮忙协调处理,我的联系方式是:13233251306。
欢迎来到上海装潢网
